Задача по физике 8 класс
Непонятен конец решения задачи.
Автор
Сообщение
#26057
2018-07-29 13:40 GMT

задача:
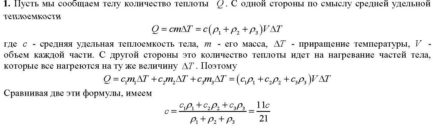
Тело составлено из трех частей одинакового объема, но с разными плотностями, которые относятся друг к другу как p1 : p2 :p3 = 1: 2: 4. Удельные теплоемкости этих частей — также разные и относятся друг к другу как c1 : c2 : c3 = 3: 2 : 1 . Найти среднюю удельную теплоемкость тела, если большая из удельных теплоемкостей его частей равна «c».
Решаю для самоподгготовки, всё получается в конце никак не возьму в толк, что за число «21». Если кто уже решал или знает ответ на мой вопрос (как получить число«21»?), прошу вас подскажите, буду очень признателен. Решение для задачи представлено ниже.
Заранее спасибо, всем кто уделит внимание моему вопросу.
отредактировал(а) Sergey2004: 2018-08-03 13:52 GMT

