Решение задачи по оптике

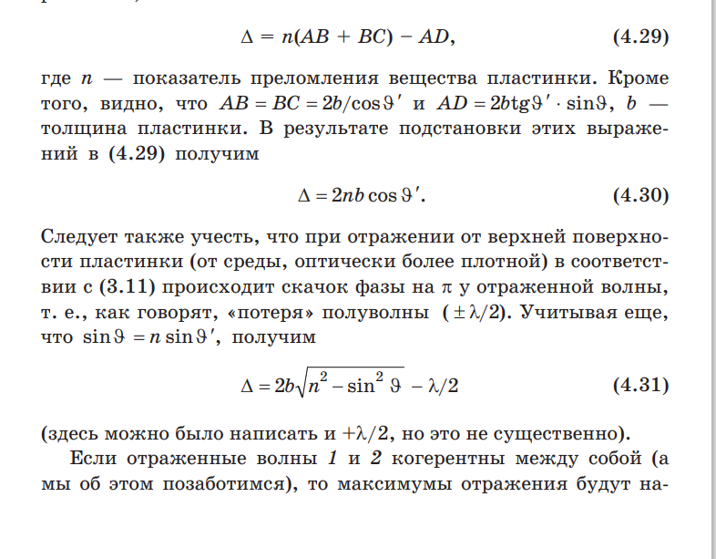
Здравствуйте! Не могу разобраться с данной задачей по оптике. Использую для решения формулу 2dsqrt(n²+sin²theta)+лямбда/2
1. На стеклянную пластинку с показателем преломления n падает свет с длиной волны лямбда. При какой максимальной толщине пластинки максимум интенсивности будет все еще регистрироваться только при одном угле падения?
пробовал уже решить разными способами, пока не выходит.
Имею следующие вопросы
1) Что значит, что максимум будет наблюдаться только при одном угле падения, если в результате интерференции будет наблюдаться полоса, состоящая из серии максимумов и минимумов?
2) Если нам нужна максимальная толщина, значит ли это что необходимо найти какую-то зависимость, например толщины от угла падения, взять производную от этой зависимости и приравнять её к нулю
3)Нужно ли учитывать полное отражение?
вроде мне
-
надо рассматривать малый и большой углы падения
-
Там надо понять как разность хода зависит
-
Точно ещё знаю, что что-то будет при поперечном распространении
-
При нормальном падении нет
пробовал разные способы пока не получается

#59378 Ovis :При какой максимальной толщине пластинки максимум интенсивности будет все еще регистрироваться только при одном угле падения?
Это очень странный вопрос. Откуда задача?

#59379 zam :#59378 Ovis :При какой максимальной толщине пластинки максимум интенсивности будет все еще регистрироваться только при одном угле падения?
Это очень странный вопрос. Откуда задача?
Преподаватель дал эту задачу на контрольной. Возможно он ее сам придумал, на основе учебника и задачника Иродова

нашел вот Иродов Волновые процессы, может натолкнет кого-то на правильный ход мыслей. У меня первое решение как тут, но что-то не так