Электродинамика.
Задача 1-ого курса
Автор
Сообщение
#60561
2024-03-13 20:33 GMT

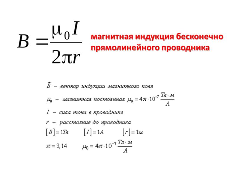
Не понимаю какой рисунок сделать и какие формулы применить

#60561 gghasjqweo1234 :Не понимаю какой рисунок сделать
Хотя бы такой:
Синие линии — это силовые линии магнитных полей (линии магнитной индукции), создаваемых токами.
и какие формулы применить
Формулу я вам уже давал:

