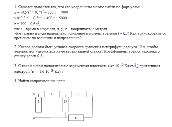
4 задачи по физике
Преподаватель дал задания, но как решать их - без понятия(
Автор
Сообщение

Кроме 1-ой. Сколько бы не пытался — не смог
отредактировал(а) DrewD: 2021-06-25 18:08 GMT
Условие 2-й задачи составленно не корректно — где вертикальная стена — на краю, в середине, по центру?
«Целкни кобылу в нос — она взмахнет хвостом.»
«Зри в корень» К.Прутков С
Я умею читать мысли других, но только тогда, когда они у них есть

